合规解码 助听器GBT 9706.266-2025新标发布,三招破解高效上市难题
[2026-01]
攻克脑胶质瘤治疗难关!中检核联产学研合作引领核药研发新突破
[2026-01]
即将实施丨输液、输血、注射器具生物学评价新标倒计时
[2026-01]
合规解码丨新版软性纤维内窥镜注册审查指导原则解读
[2026-01]
诚邀丨昆山医疗器械注册合规与上市策略培训
[2026-01]
合规解码丨等离子手术设备审评要点解析
[2026-01]
产品方案 腔镜吻合器国内注册NMPA
[2025-12]
产品方案丨短波治疗仪国内注册要点
[2025-12]
标准解读|一次性使用卫生用品GB 15979新旧标准差异及应对
[2025-12]
产品方案丨微波消融设备国内注册要点
[2025-12]
央地合作丨中检华通威与江西省赣州市章贡区政府联合成立医疗器械技术服务中心
[2025-12]
IVD设备标准全面实施在即,中检华通威率先通过全项能力认证
[2025-12]
重要合作丨苏州2025版《中国药典(四部)》医疗器械无菌检验员培训成功举办
[2025-12]
重要合作丨鄂尔多斯市医疗器械行业协会第一届第二次会员大会圆满召开
[2025-12]
重要合作丨重庆市医疗器械行业协会2025年度理事会扩大会议暨产业协作交流会圆满召开
[2025-12]
央地合作丨中检华通威赴贵阳市开展系列交流活动
[2025-12]
可重复使用医疗器械再处理——重复使用寿命有效性验证
[2025-12]
产品方案丨眼底相机国内注册要点
[2025-12]
重要合作武汉医疗器械监管论坛成功举办
[2025-12]
诚邀丨武汉医疗器械监管论坛
[2025-12]
央地合作丨中检华通威与通化医药高新区签署产业合作协议
[2025-12]
产品方案丨牙种植体国内注册要点
[2025-11]
重要合作丨聚焦临床前研究,助力企业合规发展
[2025-12]
产品方案丨眼科超声产品国内注册要点
[2025-12]
产品方案丨口腔正畸矫治器械国内注册要点
[2025-12]
中检核联正式揭牌启航,共筑核药产业新篇章
[2025-11]
央地合作 | 中国中检广东公司与苏州城投集团战略签约
[2025-11]
中国中检华南区域总部一行到中检华通威苏州公司调研指导
[2025-11]
重要合作丨 第九届云成天誉会·医疗器械审评认证技术大会成功举办
[2025-11]
标准换版丨国家发布新版IVD设备专用标准YYT 0648-2025
[2025-11]
服务项目
服务项目
新闻
400-963-0755
CN
EN
首页
Home
检测服务
Testing service
产品检测
纺织服装检测
鞋类皮革箱包
家用电器检测
医疗器械
通讯设备检测
灯具检测
IT/AV 多媒体检测
工业设备检测
机械设备检测
人工智能产品检测
实验室设备检测
锂电池检测
家具检测
其它产品检测
检测项目
EMC电磁兼容
射频测试
Safety安全检测
生物相容性
电池测试
光生物激光测试
纺织/皮革/箱包/鞋
化学测试
环境可靠性测试
能效检验
包装验证
ROHS 2.0
医疗器械
国际认证
中国认证
亚洲认证
中东认证
北美洲认证
南美洲 认证
欧洲认证
澳大利亚认证
非洲认证
其他认证
电商质检
纺织服装测试
生活电器质检
电子电工测试
手机数码/电脑检测
鞋箱包测试
医疗器械法规
质检
电子产品检验
医用防护用品检验
公司实力
our strength
公司实力
合作客户
实验室环境
资质证书
技术实力
新闻中心
News
新闻中心
公司新闻
行业资讯
研讨会培训
展会信息
标准检测
产品方案
关于全民乐vll
About US
关于全民乐vll
判定规则
华通威简介
招贤纳士
公正性声明
华通威(苏州)
服务条款
报告查询
联系我们
Contact US
联系我们
联系方式
场地预约
证书查询
进度查询
违纪举报
信息公开
Huatongwei
信息公开
全民乐vll简介
人事薪酬事项
重要财务信息
企业重大事项
履行社会责任
员工招聘
其他公开信息
招标采购
CN
EN
搜索类型:
服务项目
服务项目
新闻
▪ 首页
▪ 检测服务
▪ 公司实力
▪ 新闻中心
▪ 关于全民乐vll
▪ 联系我们
▪ 信息公开
▪ E商城
服务热线 :
400-963-0755(全国热线)
邮 箱 :
sales@szhtw.com.cn
微 信 :
新闻中心
公司新闻
行业资讯
研讨会培训
展会信息
标准检测
产品方案
服务项目
产品检测
检测项目
国际认证
电商质检
联系我们
联系方式
场地预约
证书查询
进度查询
违纪举报
热门文章
/ News
2月2日,华通威携手中检测试隆重召开2017年终总结会议
GB/Z 41686-2022 产业帮扶 核桃产业项目运营管理指南
广东深圳运动头盔第三方检测机构
央地合作丨河南省鹤壁市政协副主席张山灿一行到访中检华通威
GB/T 20756 可食动物肌肉、肝脏和水产品中氯霉素、甲砜霉素和氟苯尼考残留量的测定 液相色谱-串联质谱法
澳洲将不再接受EN 55022 而改为EN 55032
GB/T 18654.13-2008养殖鱼类种质检验 第13部分:同工酶电泳分析
GB/T 18632-2010饲料添加剂80%核黄素(维生素B2)微粒
产品方案
分类
√新闻中心
公司新闻
行业资讯
研讨会培训
展会信息
标准检测
产品方案
首页
>
新闻中心
>
产品方案
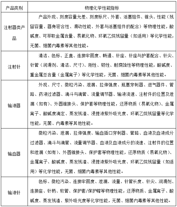
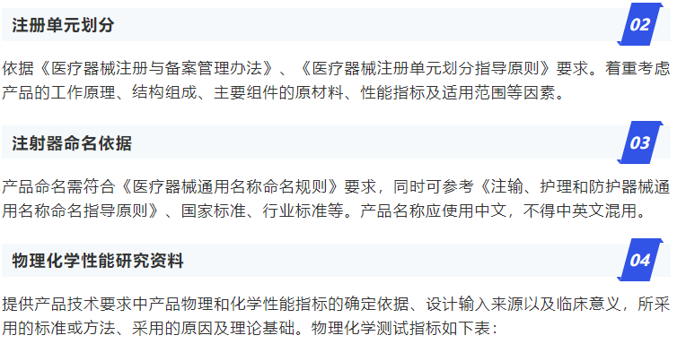
一次性使用输注器具产品注册审查要点——理化性能研究资料
Time:2023-06-28 13:35:22 浏览数量:5101次
转载注明:http://www.shtetan.com/
上一篇:一次性使用输注器具产品注册审查要点——生物学评价及其它研究资料
下一篇:无线充电(电力传输)设备无线电管理暂行规定Q&A
返回
热门文章
/ News
QB/T 5243-2018:容积不超过3L的手包检测标准及检测方法
2019-07-11
华通威2017年5月通讯刊-质检报告
2017-05-31
GB 13104 食糖等
2019-05-28
实力认证丨中检华通威主导的《家用强脉冲光治疗仪》团标正式发布
2023-11-17
ASTM E8/E8M-16ae1 金属材料拉伸试验标准试验方法
2019-11-07
总局办公厅关于实施《医疗器械网络销售监督管理办法》有关事项的通知 食药监办械监〔2018〕31号
2018-02-26
GB/T 7134-1996浇铸型工业有机玻璃板材、棒材和管材
2020-07-07
SANS 50198- 1987亚克力材料制家用卫浴成品的规范
2020-04-26
电话沟通
立即下单
在线
下单
证书
查询
进度
查询
联系
方式
服务热线:
400-963-0755
公司邮箱:
sales@szhtw.com.cn